TOGAF 10 · Google Cloud · Vertex AI · EU AI Act · ADK Multi-Agent

The
Autonomous
Enterprise

A portfolio-grade AI solutions architecture for regulated industry.
Four intelligent pillars. Five C-Suite governance dashboards.
Zero black-box decisions. Every inference explainable. Every action auditable.

4
Intelligent Pillars
5
Governance Dashboards
4
Architecture Layers
0
Black-Box Decisions
16
Architecture Decisions
Explore the Platform ↓ View Portfolio Pages →
Built by TOGAF 10 EA Google MLE Google Cloud Architect SAFe SA + SPC
EU AI Act — Annex III Compliant ISO 13485 · FDA 21 CFR 820 ASC 606 · GDPR · CSRD
Vertex AI · ADK Multi-Agent · A2A GKE · Cloud Run · VPC-SC · CMEK BigQuery · Pub/Sub · Firestore
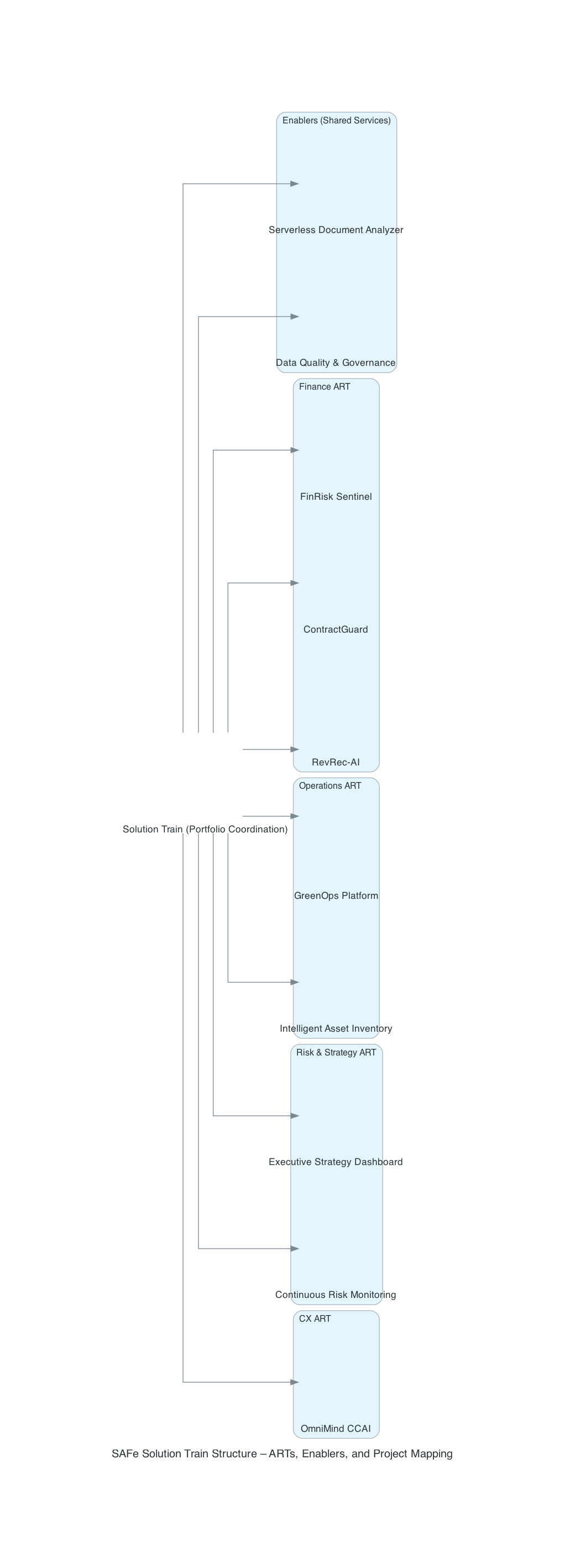
Platform Architecture

The full platform, at a glance.

Five governance dashboards sit above four autonomous pillars. Every pillar is a domain suite sharing a common four-layer contract — from HITL-enabled presentation surfaces down to a zero-trust GCP infrastructure that makes compliance structurally un-bypassable. Click any node to explore.

The Autonomous Enterprise — Platform Architecture Diagram Structural diagram showing five C-Suite governance dashboards above four autonomous pillars (Seller, Buyer, Supply Chain, Finance), each pillar containing named modules and sharing a four-layer GCP architecture. THE AUTONOMOUS ENTERPRISE PLATFORM C-SUITE GOVERNANCE LAYER Dashboards of dashboards · aggregated signal from all four pillars FinRisk Sentinel Data Governance Compliance Hub Strategy Dashboard GreenOps Platform AUTONOMOUS SELLER Q2C · Quote-to-Cash M-01 · CCAI Sales Agent M-02 · ContractGuard M-03 · RevRec AI ADK · Dialogflow CX XGBoost · SHAP Vertex AI Pipelines EU AI Act · ASC 606 ISO 13485 · GDPR GCP europe-west3 VPC-SC · CMEK Terraform IaC → Seller portfolio AUTONOMOUS BUYER P2P · Procure-to-Pay Procurement Intel Supplier Scoring AP Exception Agent ADK · MCP Tools Anomaly Detection Vertex AI · SHAP EU AI Act · GDPR OECD · IFRS Apigee · Cloud Tasks Assured Workloads VPC-SC · CMEK → Buyer portfolio AUTONOMOUS SUPPLY CHAIN Ops · Field Service M-05 · Asset IQ Fleet Telemetry Demand Planning ADK · A2A Protocol RUL Regression Isolation Forest ISO 13485 · GDPR FDA 21 CFR 820 Pub/Sub · Firestore GKE · Cloud Run BeyondCorp · IAM → Supply Chain portfolio AUTONOMOUS FINANCE Finance · Treasury Intercompany Recon Treasury Visibility M-04 · FinRisk Agent ADK · SAP Connectors Cash Flow Forecast Vertex AI · SHAP EU AI Act · GDPR CSRD · OECD · IFRS Spanner · BigQuery SWIFT gpi · Apigee Assured Workloads → Finance portfolio L01 · MODULES L02–L03 L04 · GCP LAYER 04 — SHARED GCP INFRASTRUCTURE VPC-SC · Zero Trust CMEK · Spanner Immutable Audit Log Workload Identity Terraform · Cloud Build LEGEND Seller (Q2C) Buyer (P2P) Supply Chain Finance Signal flow to governance All infrastructure · GCP europe-west3 · EU AI Act Annex III · SHAP before HITL · SAP write guard enforced · Click any node to navigate
C-Suite Governance · Five Dashboard Domains

Every domain. One audit trail.

Five independent dashboards — each a deep-dive into a single governance domain — that pull aggregated signal from all four pillars. Each dashboard is a standalone page with its own data sources, HITL constraints, regulatory obligations, and GCP architecture.

Financial Risk
FinRisk Sentinel
Real-time anomaly detection across all payment and settlement flows. Dual-reviewer HITL. Isolation Forest + BigQuery streaming.
Sources: Payment streams · AP ledger · Treasury · Intercompany flows
Data Governance
Data Governance
TFX schema validation, Feature Store lineage, quarantine pipeline. Steward-gated reinstatement across all pillars.
Sources: Feature Store · TFX pipelines · Quarantine queue · All pillar data
Compliance
Compliance Hub
EU AI Act Art. 14 HITL audit trail. Regulatory obligations encoded as write-path constraints, not documentation footnotes.
Sources: HITL audit log · Model cards · SHAP records · All pillars
Executive Strategy
Strategy Dashboard
BigQuery materialised views. Fleet panel, revenue pipeline, CPQ velocity across all pillars. Five C-Suite panels.
Sources: Salesforce · SAP · Asset telemetry · All module KPIs
Sustainability
GreenOps Platform
Carbon Footprint API, GKE workload scheduling, CSRD Scope 3 traceability. Real-time emissions across all cloud workloads.
Sources: Carbon Footprint API · GKE metrics · CSRD Scope 3 feed
The Four Pillars

Every domain. One coherent platform.

Each pillar is a domain suite — a collection of AI modules sharing a common data governance spine, identity fabric, and audit ledger. Modules within a pillar communicate via A2A protocol. Every module is built on the same four-layer contract. Click any module row to navigate directly to its page.

01
Q2C · Quote-to-Cash

The Autonomous Seller

CCAI Sales Agent handles inbound qualification through turn 11, autonomously. ContractGuard extracts and risk-scores 200+ clause types. RevRec AI classifies multi-element arrangements before any GL entry posts.

02
P2P · Procure-to-Pay

The Autonomous Buyer

Intelligent procurement from requisition through payment. Supplier intelligence, contract compliance, spend analytics, and AP exception triage — governed by the same HITL and XAI framework as every AE module.

03
Supply Chain · Operations

The Autonomous Supply Chain

Asset IQ monitors 12,000+ deployed MRI units and predicts remaining useful life to the day. The €40M warranty over-reserve is an engineering problem, solvable with a unified telemetry pipeline and a well-specified RUL model.

04
Finance · Treasury · AP

The Autonomous Finance

Three agents above SAP — not instead of it. Intercompany reconciliation, treasury visibility, and AP exception triage, each operating within a governed intelligence layer. CSRD Scope 3 is a native output of the settlement flow.

Four-Layer Architecture

One coherent contract. Every pillar.

Each module across each pillar is designed against the same four-layer stack. Trust is enforced at the infrastructure layer — not the application layer — making compliance structurally un-bypassable.

LAYER 01
Experience &
Presentation
What humans see, review, and approve
Portfolio Site8 App DashboardsHITL Approval UIXAI Explanation ViewerAudit Trail DashboardC-Suite Governance LayerReact · TypeScriptBeyondCorp · IAP
↕   REST / gRPC / Pub/Sub events
LAYER 02
Agent
Orchestration
Where intelligence acts
ADK Multi-Agent SwarmCCAI Sales AgentA2A ProtocolMCP Tool ManifestPub/Sub OrchestrationAgent State MachinesCircuit BreakersAutonomy BoundariesFirestore Agent State
↕   Feature Store · Model Registry · XAI contracts
LAYER 03
MLOps &
Intelligence
Where ML infers and explains
Vertex AI PipelinesFeature StoreSHAP · XAI LayerModel RegistryDrift DetectionModel CardsRetraining PipelinesConfidence ScoringBigQuery ML
↕   VPC-native · CMEK-encrypted · IAM-bound
LAYER 04
Infrastructure
& Governance
Where trust is physically enforced
Terraform IaCGKE AutopilotCloud RunVPC-SC Zero-TrustCMEK EncryptionBeyondCorpWorkload IdentityImmutable Audit LogCloud Build CI/CDAssured WorkloadsCloud Armor · SCCFinOps · GreenOps
Non-Negotiable Design Principles

Architectural constraints,
not guidelines.

I
SHAP Before HITL

Every SHAP explanation is written to BigQuery before the HITL checkpoint is created. The audit record cannot be retrospectively amended. XAI is not a dashboard you add after the model ships.

II
SAP Write Guard

The sap.post_journal_entry() function requires a hitl_id parameter. The SAP write is structurally unreachable without a committed human approval record. Compliance enforced by the write path.

III
Quarantine-Then-Review

Schema-violating records are quarantined, not discarded. Data loss in a sensor system is irreversible. Every quarantine event generates a steward notification and a reinstatement workflow.

IV
Augment, Not Replace

Salesforce and SAP stay exactly where they are. The AE is the orchestration and intelligence layer above them. Every module has a defined autonomy boundary — below it, act. Above it, brief a human and wait.

Anchor Client

ClaraVis Medical Systems

Munich, Germany · €1.2B Revenue · 4,200 Employees · MRI & CT Imaging · 12,000+ Units · 34 Countries

47 days
avg. CPQ cycle across 9 silos
€40M
annual warranty over-reserve
3.2×
reactive vs predictive maint. cost
3 models
EU AI Act non-compliant in production
6
disconnected telemetry systems
34
countries of operation
Three Structural Pain Points
Pain 01
Manual Quote-to-Cash Across 9 Silos

Sequential handoffs between Sales, Applications Engineering, Legal, Service, Finance, Revenue Recognition, Logistics, and Post-Sales. Each handoff is a human, an email, and a 3–5 day delay.

CPQ cycle under 9 days via M-01 + M-02. Revenue close reduced by 31 days.
Pain 02
EU AI Act Exposure on Three Live Models

Revenue recognition, asset failure prediction, and contract risk scoring — all Annex III high-risk. None produce a human-reviewable explanation. A Q3 2025 compliance audit flagged all three.

HITL as state machine node. SHAP at inference. Article 14 satisfied structurally.
Pain 03
12,000 Units. No Unified Telemetry.

MRI units send DICOM service events to 6 different regional systems with no common schema. Predictive maintenance is impossible. The €40M reserve exists because nobody can predict failures.

Unified asset event pipeline → RUL model → 40% reduction in unplanned downtime.
Complete Portfolio

Every page, every decision.

Governance Dashboards — C-Suite Layer
GOV-01
FinRisk Sentinel Dashboard

Design, data sources, anomaly model, dual-reviewer HITL, regulatory constraints, and GCP architecture for the financial risk governance dashboard.

GOV-02
Data Governance Dashboard

TFX schema validation, Feature Store lineage, quarantine pipeline, steward reinstatement workflow, and cross-pillar data quality monitoring.

GOV-03
Compliance Hub Dashboard

EU AI Act Article 14 HITL audit trail, model card registry, SHAP conformance log, regulatory obligation mapping, and cross-pillar compliance posture.

GOV-04
Strategy Dashboard

BigQuery materialised views, fleet panel, revenue pipeline, CPQ velocity, cross-module KPI aggregation. Five C-Suite panels pulling from all pillars.

GOV-05
GreenOps Platform Dashboard

Carbon Footprint API, GKE workload scheduling, CSRD Scope 3 traceability, real-time emissions telemetry, and hard-deadline bypass constraints.

Architecture Portfolio — Nine Design Pages
PAGE 02
ClaraVis: Client Brief

Requirements, stakeholders, pain points, regulatory exposure. The anchor client that drives every design decision in the portfolio.

PAGE 03
TOGAF ADM: Phases A–F

Architecture work products, migration horizons, and ADRs 001–006 across six formal TOGAF design phases.

PAGE 04
Delivery & Product Design

SAFe ARTs, personas, FRD, and eleven HITL checkpoints specifying every human oversight moment in the platform.

PAGE 05
Agent Swarm Architecture

ADK multi-agent design, A2A protocol, five agent specs with state machines, circuit breakers, and formal autonomy boundaries.

PAGE 06
ML Engineering & MLOps

Five model cards. Vertex AI Pipelines. SHAP XAI layer. Drift detection and retraining. EU AI Act conformance documentation.

PAGE 07
Infrastructure & GCP

Terraform IaC, VPC-SC, GKE, Cloud Run, CMEK, Chaos engineering runbook, and BeyondCorp zero-trust mesh.

PAGE 08
Go-to-Market Strategy

Buyer map, horizon value, adoption risks, and ADR-016: phased adoption as the EU Act deadline forcing function.

PAGE 09
AE Suite — Module Index

All eight modules, dependency matrix, demo pathway index. The München narrative across five modules.

Module Pages — Deep Dives
M-01
CCAI Sales Agent

ADK multi-agent · CCAI · Dialogflow CX · HITL-01 turn-11 escalation. Full agent state machine and demo pathway.

M-02
ContractGuard

Document AI · Gemini 1.5 Pro · XGBoost · Vector Store. 200+ clause types. HITL-02/03 legal reviewer workflow.

M-03
RevRec AI

XGBoost · SHAP · Salesforce + SAP. ASC 606 multi-element classification. HITL-04/05/09 Finance Controller approval.

M-04
FinRisk Sentinel

Isolation Forest · BigQuery streaming · dual-reviewer HITL-08. Real-time anomaly detection across payment flows.

M-05
Asset IQ

RUL regression · Isolation Forest · 12K units · ISO 13485. HITL-06/07 Field Service Manager maintenance scheduling.

M-06
GreenOps Platform

Carbon Footprint API · GKE scheduling · CSRD Scope 3. Hard-deadline bypass. No HITL — infrastructure governance only.

M-07
Strategy Dashboard

BigQuery materialised views · Looker Studio · 5 panels. Fleet, pipeline, velocity, and cross-module KPI aggregation.

M-08
Data Governance

TFX Validate · Feature Store lineage · quarantine pipeline. Steward-gated reinstatement. H1 horizon — foundational.

Reference Documents
REF-01
ADR Index · All 16 Decisions

Every architecture decision record with alternatives considered, full rationale, and consequences — the complete decision log.

REF-02
Glossary

One-sentence definitions for every technical term used across the portfolio. EU AI Act, TOGAF, GCP, and ML terminology.

REF-03
Changelog

Version history, design evolution, and rationale for significant architectural changes across the portfolio lifecycle.